Упаковка бізнесу з глибоким смисловим опрацюванням
Разработка дизайна
мобильного приложения
OXY TAXI
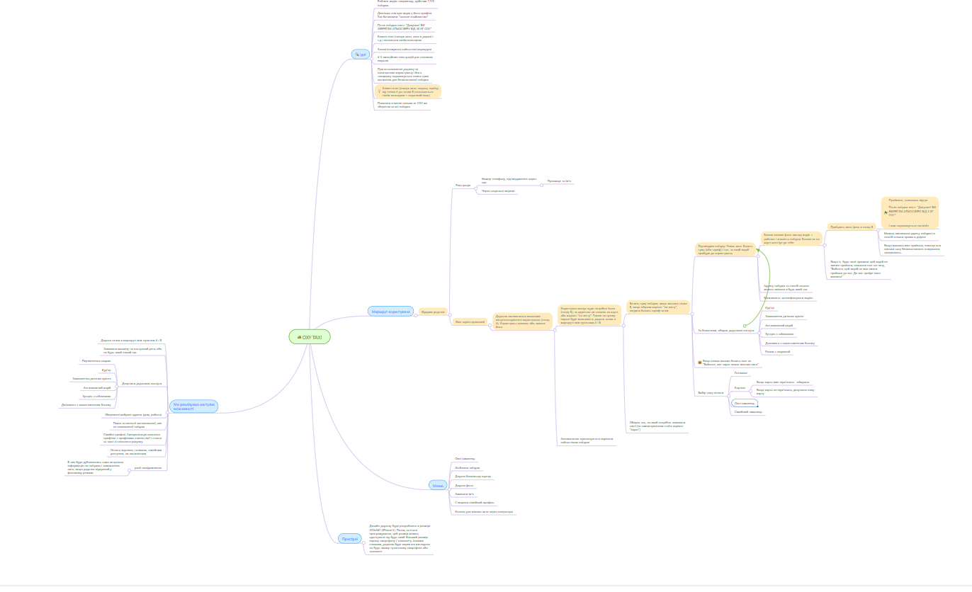
Едем на встречу с клиентом. Расспрашиваем его о механике работы существующего таксопарка, планах развития и конкурентных преимуществах. Обсуждаем варианты реализации разного вида функций, от чего-то отказываемся сразу, что-то записываем на будущее.

Приступаем к изучению темы. Смотрим статьи, отзывы и тематические ресурсы
Смотрим статистику по такси, изучаем самые популярные функции и преймущества самых крупных конкурентов.
Устанавливаем и анализируем приложения
Проходимся по сценарию заказа авто.
UBER
UKLON
Другие приложения
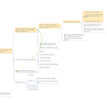
Собрали все возможные полезные функции и на их основании построили пользовательский сценарий.
Теперь нужно отсечь все лишнее
и детализировать функционал.